您好!欢迎来到中国高压电器网!

专家库 会员服务

当前位置:

首页
>
资讯中心
>
试验检测
>
正文

国家电网或出新规:将暂停中标资格起步时间由2个月提高到6个月

文章来源:北极星输配电网

时间:2020-04-28 17:30:05

2020年国家电网公司有意向将加大供应商不良行为处理力度。据公司相关物资管理中的工作中表明,国网计划将暂停中标资格起步时间由2个月提高到6个月;二级采购纳入全网暂停中标资格由“两家3次”降为“两家2次”(六个月内两家及以上省公司累计发现2次及以上抽检不合格);凡被省公司列入黑名单的,在全网列入黑名单。据悉,国家电网公司日前印发了国家电网物资〔2020〕 68 号文,即国家电网有限公司2020 年物资管理重点工作任务。

根据文件内容,国网公司2020年将进一步落实各项目单位的设备主人质量监督主体责任,推动监造规范化、流程化;严格执行抽检定额规定,落实抽检“三个百分之百”全覆盖要求,对抽检合格率低于平均值的物资或供应商,要加大质量管控力度,扩大抽检比例和频次;严格依据合同约定和验收规范,组织物资到货验收,确保监督结果闭环,把好设备入网关。

全面完成质量检测能力三年建设规划,年内实现所有省公司C级检测能力(例行试验能力)全覆盖,B级检测能力(型式试验能力)全覆盖的省公司数量达到18家,A级(特殊试验)检测能力在部分省公司有突破,各省公司建成“检储配”一体化基地不少于3个。优化ECP2.0检测机构统一管控功能,综合考虑检测项目、机构能力和业务区域,推动省内、省间检测机构共享,实现检测资源优化配置。充分发挥电工装备智慧物联平台作用,深化平台工艺质量智能预警、出厂质量自动评价、评标评审在线验证等功能应用,加强与到货抽检工作协同联动,前移质量管控关口,推动质量监督模式创新变革。计划将加大质量问题处理力度。坚持质量问题“零容忍”,修订管理细则,完善市场退出机制,加大供应商不良行为处理力度。暂停中标资格起步时间由2个月提高到6个月;二级采购纳入全网暂停中标资格由“两家3次”降为“两家2次”(六个月内两家及以上省公司累计发现2次及以上抽检不合格);凡被省公司列入黑名单的,在全网列入黑名单。落实国家市场监管总局要求,与市场监管部门联合开展配网线缆典型质量问题专项整治行动,完善质量问题“联防共治”管理体系,深化质量监督成果应用,促进电工装备质量持续提升。

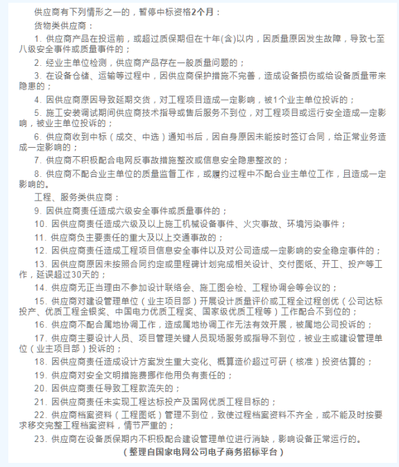
供应商有下列情形之一的,暂停中标资格2个月:

除上述对供应商设备质量问题严肃处理的态度巨大转变外,国家电网公司还计划2020年扩大协议库存采购实施范围,将220千伏一次、二次(含通信)通用设备全部纳入实施范围,实现220千伏及以下(含330千伏线路材料)电网物资协议库存全覆盖。变电设备推进按型式分类,结合主参数(关键技术参数)和辅参数(价格参数)综合确定中标厂商和设备价格;线路类物资全面应用“物料组”采购,并在配网物资中试点,实现物资按需灵活匹配。建立协议库存采购计划申报与执行进度联动机制,按照“进度均衡”总体原则,合理控制采购规模,完善匹配执行规则,规范协议合同变更,提高匹配执行率。调整协议份额跨省调剂范围,已列入公司年度综合计划或已核准工程的紧急物资需求,均可实施协议份额跨省调剂,最大范围共享协议库存资源。

同时在连续两年压减基础上,将电网物资物料ID再压减10%,推进辅助类物资物料精简优化,促进质量提升和技术革新;各单位要严格执行“总量+清单”双管控要求,将“优选”型号采购金额占比逐步提升至80%以上,提高设备通用互换水平。采购环节强化技术规范固化ID应用,持续优化电网物资固化成果,推进智能巡检机器人、无人机等辅助类物资技术规范固化工作,推动两级采购固化ID应用率达到95%以上,实现技术标准高效规范应用;各单位可按需选用优质设备固化ID,合理提高重点地区和重点工程设备档次水平。实物ID从合同源头,对设备制造、检测、安装、运行等实现全程跟踪,强化资产全生命周期管理。

落实中央营造更好环境支持民营企业发展要求,按照“适度放宽、严格评审、宽进严出”原则,优化招标业绩条件设置,强化择优竞争导向。拓展资格预审范围,深化运行绩效应用,输变电项目物资优质供应商(运行绩效A、B级)市场份额占比保持98%以上,持续提升A类供应商占比,确保“选好选优”。优化配网物资标包划分,引入供货区域覆盖率评审要素,压减配网物资供应商数量10%以上,优化供应商群体结构。

科学提高设备档次水平。突出质量选优采购策略,输变电物资强化关键工艺、原材料、组部件评审,配网设备试点联合打样评标,应用实物留样和组部件配置比对等措施,促进供应商提高设备制造水平,推动电网设备向中高端迈进。应用全生命周期理念,深化实施差异化采购,合理提高重点地区关键变电站参数,强化技术引领、优质优价导向,进一步突出设备先进性;常规地区一般变电站强化通用设备可批量制造、自动化生产要求,进一步突出设备可靠性。

依托现代智慧供应链场景应用,固化各类业务流程,确保管理要求刚性执行。重点应用电子化智能化手段,深化采购客观量化、智能评审,提升评审要素的客观指标至60%以上,推进绩效评价、一纸核实等关键参数自动导入、客观比选,不良行为供应商自动否决,最大限度避免随意裁量;利用数据分析手段,建立防止恶意围串标模型和标准,实现智能提示、自动否决。全供应链业务“流程统一、客观公正、公开透明、过程受控、永久追溯”,确保安全廉洁。

深化特高压工程“总部统筹、属地协同”机制,加强换流变、铁塔等关键物资生产进度管控,提前统筹运力资源,全力做好“六交五直”工程物资供应保障。落实各级物资供应主体责任,强化重点工程、关键物资、潜在风险供应商的统筹排产与跟踪管控,加大对西藏公司专项帮扶力度,确保阿里联网、“三区两州”和抵边村寨电网建设等中央部署重点攻坚任务按期完成。深化“检储配”一体化运作,具备条件的配网物资“集中检测、合格入库、统一配送”,实现3个工作日内配送到现场;推广应用物资智能配送系统,与电力物流服务平台ELP高效集成,实现物流资源的汇聚共享。

另外,在系统建设方面,国家电网计划上半年完成现代智慧供应链64个智慧业务场景推广应用,纵向贯通市县各层级(39个到地市,其中30个到县公司),横向覆盖相关各专业。各单位要健全推广工作组织体系,细化工作安排,明确保障措施,攻坚克难,确保各场景在供应链业务全流程刚性应用。总部将建立现代智慧供应链运营评价指标体系,在线分析场景推广应用情况,通过多种方式推动建设成果融入业务各环节,加快专项工作落地。

上半年完成总部、省公司两级供应链运营中心(ESC)建设,初步构建供应链协同运营体系;下半年全面开展实用化运营。发挥供应链运营中心“管理中枢”作用,汇聚全供应链数据,加强分析应用,提升运营分析、资源优化、风险监控、数据应用和应急指挥能力,促进供应链运营协同和智慧决策,驱动管理质效再提升。

深化应用“大云物移智边链”等信息技术,在现有智能终端、智能仓库基础上,加大移动作业终端、采集设备、机器人等设备在物资供应、质量监督等业务中的应用力度,年内实现智能终端设备数量50%以上增长。探索无线感知信息新技术应用,推动研究在电力电缆制造环节加装双频RFID电子标签。打造“e链网”一站式服务平台。构建现代智慧供应链统一业务门户,向内外部用户提供“一网通办”服务,提升对基层、对供应商的服务水平。4月完成总部及试点单位一期建设,实现一站登录、信息共享、流程导览等功能,6月全面推广。根据公司数据中台、业务中台战略的推进情况,开展应用整合等顶层设计工作。创新构建电力物流生态圈。完善电力物流服务平台(ELP),深化开发运输监控、运力资源发布、供需对接等平台功能。上半年覆盖特高压和500千伏及以上工程重点物资,省公司智能配送系统全面推广;下半年逐步推广并向社会开放,为电工装备制造企业及物流承运商提供物流资源及数据的共享服务,打造全新电力物流生态圈。

深挖数据资产价值。加强物资业务链数据分析,理清业务数据源头,建立物资域数据资产“一张图”,在线核查治理提升数据质量。深入研究数据增值服务,基于数据建立现代智慧供应链运营评价指标体系,试点发布电工装备制造业采购经理人指数,进一步发挥供应链数据资产价值。

深化电工装备智慧物联平台(EIP)建设,拓展质量评价、行业对标、产融结合等功能,整合优化供应链资源,推动公司、供应商、第三方等多方互利共赢,持续构建电工装备生态圈。稳步拓展合作范围,年内完成主网50%主流供应商(200家)接入;优化配网供应商接入标准,精简监控点,试点接入100家配网供应商。

建立业务功能优化反馈机制,按“实用、好用、想用”原则,持续完善智慧业务场景及“e链网”门户和“五E一中心”(电子商务平台ECP、企业管理系统ERP、电工装备智慧物联平台EIP、电力物流服务平台ELP、“e物资”移动应用、供应链运营中心ESC)功能。加快新一代电子商务平台(ECP2.0)应用推广,7月完成新旧系统切换(6月底前具备单一来源采购功能),单轨运行,进一步提升供应链管理效率和规范水平;ERP持续完善物资模块功能,加强数据贯通共享,深化跨专业协同;“e物资”整合EIP、ELP和电商化移动应用,完成总部、省公司6大移动应用模块升级完善,提升物资供应、质量监督等移动作业能力。