您好!欢迎来到中国高压电器网!

专家库 会员服务

当前位置:

首页
>
资讯中心
>
业内资讯
>
正文

国家电网计划2021年电网投资4730亿元 关注清洁能源消纳等17个重点领域工作

文章来源:北极星输配电网整理

时间:2021-04-15 16:07:31

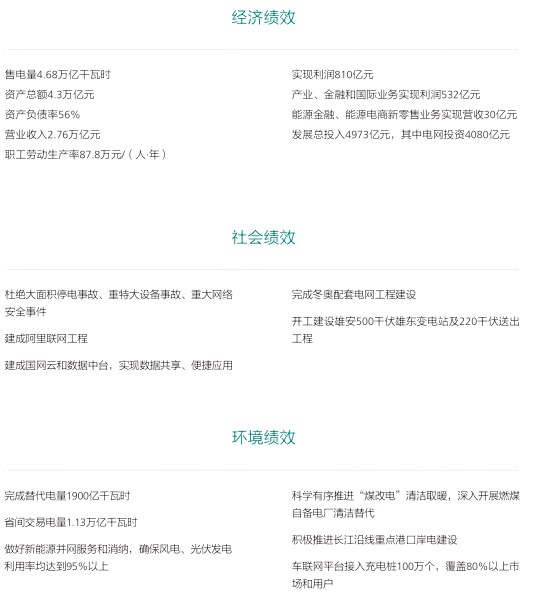
近日,国家电网发布了2020年社会责任报告。2020年国家电网营业收入26600.3亿元,同比增长0.295%;利润总额591亿元,同比下跌23.63%,并没有实现2020年2.76万亿营收,810亿利润总额的目标。

2020年承诺

2020年践诺

据报告显示,业绩增长不如预期的原因是受政策性降电价的影响。

2020年国家电网完成电网投资4605亿元,110(66)千伏以上输电线路长度114.2万千米;建成充电桩17.2万个。售电量达到45783亿千瓦时。

截止2020年底,国家电网清洁能源机组并网容量73572万千瓦,占总并网容量的43.18%,经营区域内清洁能源装机容量增长90%。累计消纳清洁能源7.4万亿千瓦时。

回收六氟化硫(SF6)气体220.6吨。

“十三五”期间,国家电网完成电网投资2.38万亿元,110(66)千伏及以上输电线路增长(29%);建成投运特高压工程19项;实现利润3921亿元。

此外,社会责任报告还做出2021年发展承诺:营业收入2.83万亿元,实现利润650亿元、净利润470亿元,新兴产业年收入达到1100亿元;发展总投入5795亿元,同比增加226亿元,其中电网投资4730亿元,同比增加125亿元。重点关注17个领域工作:

  ●做好电网发展规划与国家能源电力规划及各级地方政府规划有效衔接

    ● 跨区跨省输电通道要与配套电源同步规划、同步建设、同步投产

    ● 加快川藏铁路和区域城际铁路、市域(郊)铁路配套供电工程建设

    ● 做好老旧小区、厂区、街区和城中村配电网改造强化“煤改电”配套

    ● 实施农村电网巩固提升工程

    ● 继续做好东西帮扶和定点帮扶

    ● 杜绝大面积停电事故、人身死亡事故、重特大设备事故

    ● 积极开展抗疫保电工作

    ● 实施公司服务“碳达峰、碳中和”行动方案

    ● 加强清洁能源并网消纳

    ● 深化新能源云应用和并网接入一站式服务

    ● 做好充电桩并网服务,新接入充电桩30万个

    ● 推进电网规划、设计、建设全过程绿色低碳、安全高效发展

    ● 深挖工业、交通、建筑等领域电能替代潜力

    ● 提升港口岸电、居民电采暖设备利用率

    ● 完成替代电量1515亿千瓦时

    ● 省间交易电量1.19万亿千瓦时